Как пилят в РЖД
Всё началось с шубохранилища.
Шикарное поместье главного железнодорожника Якунина с лесом, перегороженной речкой, искусственными прудами, баней в 2000 квадратных метров, молельной комнатой и шубохранилищем ужасно понравилось всем в нашем Фонде Борьбы с коррупцией.
Руководитель крупнейшей социально ориентированной госкомпании и, фактически, госчиновник не смог скрыть поместье стоимостью под $100 миллионов. Оно торчит как уши кролика из шляпы неловкого фокусника.
Что же тогда он смог скрыть?
Сначала мы сконцентрировались на довольно любопытных полевых исследованиях поместья. Почитайте, забавно.
Потом мы, как и все ("Новая газета", "Ведомости"), изучали офшорные компании, на которые "хитрый" "железнодорожник" переоформил своё поместье.
Схема начала выглядеть так:
Потом всем надоело возиться с непонятными якунинскими офшорными схемами.
Но не нам. Шаг за шагом мы вычисляли взаимосвязи и чертили схему.
Сейчас она висит у меня над столом и выглядит так:
И это только малая часть. Всё это вообще-то рано публиковать, можно было бы ещё повозиться, но есть два важных фактора:
1. У меня 18-го июля приговор и возможности расследовать якунинскую бизнес-империю у меня могут стать весьма ограниченными. Этим будет заниматься Фонд и я бы хотел привлечь всех к этой работе.
2. Очевидно, что бравые сотрудники ФСБ, прослушивающие наши помещения, носят свои докладные записочки в такой кабинет, куда наш железнодорожник приносит денежки. Иначе никак нельзя объяснить, что схему начали менять прямо у нас на глазах, после того, как мы её вскрывали. Например, жена Якунина начала выходить из фирм, учредителем которых являлась долгие годы.
Прежде, чем перейду к основному повествованию, вот вам эпиграф.
Чтобы лучше чувствовать контекст, так сказать.
Президент Владимир Путин признал, что России нужна система мер по «деофшоризации» российской экономики. Об этом он заявил в послании Федеральному собранию.
«Нужна целая система мер по «деофшоризации» нашей экономики», — сказал Путин.
А теперь смотрите сюда: http://navalny.ru/yakunin/
http://navalny.ru/yakunin/
Можно даже некоторое время попереключаться туда-сюда.
Клик: Путин выступает за "деоффшоризацию", клик: схема оффшоров семьи Якунина.
Именно это я и имел в виду, когда говорил в своём последнем слове про отвратительный феодальный строй, в котором несколько мафиозных семей контролируют 85% национального богатства страны.



Мы утверждаем, что семья главы РЖД Владимира Якунина с помощью коррупции и злоупотреблений построила гигантскую бизнес-империю, оформленную на офшорные компании по всему миру.
Стоимость этой империи составляет миллиарды долларов. Семья Якунина является одной из богатейших семей России и мира.
Это самая настоящая мафиозная семья, существующая потому что работает на мафиозного босса: В. В. Путина, позволяющего им обкрадывать всё вокруг.
Схема якунинской империи уже сейчас очень большая и запутанная.
Неподготовленному человеку понять её тяжело, поэтому я вычленил несколько уже сейчас очевидных историй для облегчения восприятия:
Отели.
Гостиничная сеть, расположенная, в основном на (СЮПРИЗ) привокзальных площадях крупных городов России - важная часть янунинской бизнес-империи.

Её созданием и развитием занимается старший сын Якунина - Андрей Якунин.
Это левая часть нашей суперсхемы.
Для того, чтобы скрыть владение этим активом созданы 16 "ООО", долей в каждом из которых владеет кипрская компания Ар Эйч Си РИДЖИНАЛ ОТЕЛЬ ЧЕЙН ЛТД:

http://navalny.ru/yakunin/hotels.xlsx
Кипрская компания Ар Эйч Си РИДЖИНАЛ ОТЕЛЬ ЧЕЙН ЛТД (RHC Regional Hotel Chain Ltd) принадлежит двум другим кипрским компаниям: VERLYS NOMINEES LIMITED и V.R.L. NOMINEES LIMITED. Учредителем V.R.L. NOMINEES LIMITED является Vera Lyssiotis, она же вместе с Renos Lyssiotis также явлеятся учредителем VERLYS NOMINEES LIMITED.
Vera Lyssiotis дочь Renos Lyssiotis, оба являются кипрскими юристами.

VERLYS и V.R.L. являются учредителями другой кипрской компании ANTALON LIMITED.
Один из учредителей ANTALON — кипрский QUETAR CONSULTANTS Ltd, принадлежащий швейцарской юристке Ирене Браксатор.
Поздравляем нашу "железнодорожную семью" с отличным хьюман рисёчем.
Браксатор не просто управляет оффшорами в интересах подобных Якунину мафиози, но и даже автор книги о фундаментальных юридических принципах работы Панамских фондов.
Хорошая, так сказать, теоретическая база для грядущей "путинской деофшоризации".
В России ANTALON LIMITED владеет 100% долями в двух компаниях: ООО "Водолей Пропертиз" и ООО "Солнечное Пропертиз". Обе компании занимаются строительством, обе зарегистрированы по одному адресу, директором обоих является Башков Сергей Валентинович.
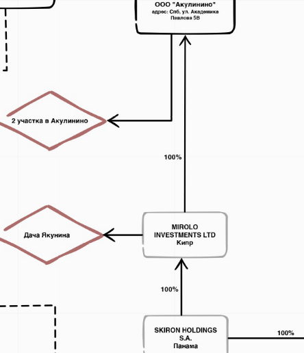
Сергей Башков (ВНЕЗАПНО) — директор ООО "Акулинино", единственным учредителем которого является кипрская компания Мироло Инвестментс Лимитед (MIROLO INVESTMENTS LIMITED). Это та самая Мироло, на которую Владимир Якунин переписал свой подмосковный дворец. И где находится то самое заветное ШУБОХРАНИЛИЩЕ.
Заявления самих Якуниных по этому поводу противоречивы чуть более, чем полностью:
- "В заявлении для Рейтер РЖД сообщила, что бизнес-связей между Андреем Якуниным и госмонополией не существует."
- "В заявлении для Рейтер Владимир Якунин вообще отрицал любые связи с бизнесом сына."
- "Первые три открытые гостиницы — в Казани, Астрахани и Ижевске" — не имеют никакого отношения к РЖД, сообщил Андрей. Однако как минимум пять следующих планируется открыть напротив или очень близко от важнейших вокзалов, свидетельствует информация Rezidor.
- Чтобы получить подходящие участки, сказал Андрей Якунин, его компания провела "жесткий процесс отбора" с целью найти консультанта по недвижимости в России. Им оказалась дочерняя компания РЖД Желдорипотека. (удивительно, но 50% акций Желдорипотеки контролировались партнером Якунина Сергеем Орловым, он же член совета директоров Желдорипотеки) Она и помогла РГС получить нужные объекты, добавил он.
- "Мы смогли найти несколько участков земли, которые в итоге приобрели через Желдорипотеку", - сказал Андрей Якунин. Участки расположены напротив или рядом с вокзалами в крупнейших городах”
Выявленная схема говорит о том, что Якунины лгут.
Дом со львами
"...на площади Петровой,
Где дом в углу вознесся новый,
Где над возвышенным крыльцом
С подъятой лапой, как живые,
Стоят два льва сторожевые..."
А.С. Пушкин, “Медный Всадник”


На 15 объектах в крупных российских городах, деятельность отельера Якунина не ограничивается.
На неизвестных обывателю условиях, Управление Делами Президента выделило здание на Вознесенском проспекте в «долгосрочную аренду» компании ЗАО «Тристар Инветсмент Холдинг». Масштабная реконструкция архитектурного памятника начала XIX века должна была закончится несколько лет назад, а само здание теперь становится гостиницей сети Four Seasons. Привлечением инвестиций в этот проектзанималась уже VIY Management, принадлежащая Андрею Якунину. С работой они справились, и в 2008 году банк Уралсиб предоставил "Тристару" льготный кредит в 45 млн долларов.
Немного о VIY Management. Это Российская инвестиционная компания (все проекты можно посмотреть на сайте), которая принадлежит кипрскому оффшору с таким же названием, который принадлежит VERLYS Nominees Кипр. Под таким же названием компания существует в Великобритании. Андрей Якунин является одним учредителей. Одним из учредителей являлся Орлов Сергей Владимирович (его мы упомянем ниже). Отдел конспирологии Фонда борьбы с коррупцией утверждает, что VIY это не какой-то там "Venture Investments & Yield Management", а Vladimir Ivanovich Yakunin.
Теперь о "Тристаре". Основанный в 2001 году, он сначала на 50% принадлежал Андрею Якунину (на сегодня у него остается меньше 1%).Директором “Тристара” является Соболевская В.В., которая раньше директорствовала в двух из 15 юрлиц ООО “Региональная Гостиничная Сеть”.
Директор — не единственное, что связывает "дом со львами" со структурами семьи Якуниных. "Тристар" почти полностью принадлежит кипрской, конторе WALIA Ltd, которая принадлежит тому же самом оффшору VERLYS Nominees Ltd, как мы уже знаем, владеющему Региональной Гостиничной Сетью. Напоминаю, что VERLYS принадлежит предприимчивой семье кипрских юристов.
На фото Vera Lyssiotis, которая вместе со своим отцом является формальным учредителем VERLYS Nominees Ltd.
Территории Варшавского и Московского вокзалов в Петербурге
У Владимира Якунина есть еще один сын — Виктор. Виктор на протяжении четырех лет искусно совмещал должность главы Петербургского офиса компании своего брата (VIY Management) с ролью директора юридического департамента компании Гунвор. Обо всем этом, Виктор подробно и с расстановкой рассказывает в своем резюме в сети LinkedIn, пока еще доступном в открытом доступе.

К работе Виктора Якунина в Гунворе мы еще обязательно вернемся.
Полгода назад, в начале 2013 года, Виктор Якунин решил покончить с наемным трудоустройством и открыл собственную инвестиционную фирму ООО "Веритас Инвестментс". Согласно ЕГРЮЛ, Якунину принадлежит 1% и роль генерального директора, в основном же "Веритасом" владеет Кипрский, а затем и Панамский оффшоры.
"Веритас" зарегистрирован в Санкт-Петербурге по адресу ул. Галерная 20-22. По этому же адресу расположено ООО "ЛСС Варшавская". Ничего не утверждаем, наверняка, просто совпадение.
ООО "ЛСС Варашавская" создана крупнейшей в регионе девелоперской и строительной компания ЛенСпецСМУ специально для застройки территории рядом с Варшавским вокзалом. Разговоры о застройке ведутся много лет, проекты и губернаторы меняются, но, похоже, что окончательное решение оказалось в пользу ЛенСпецСМУ — земля, принадлежащая РЖД отдана им под застройку жилого комплекса на 9 000 (!) квартир. Со слов ген. директора, ООО "Варшавская" будет получать права на участок постепенно, по мере выполнения условий контракта с РЖД.
Судя по-всему, этот комплекс — часть еще более масштабного проекта – жилого-торгово-административно-бизнес комплекса "Измайловская Перспектива".
Вот как впечатлена Матвиенко, рассматривая макет проекта:
На адрес по улице Галерной, "ЛСС Варшавская" переехала из предыдущего офиса на улице Морская, дом 19. По этой улице в этом же доме была зарегистрирована ООО "Региональная Гостиничная Сеть" — компания другого сына Якунина — Андрея. И снова ничего не утверждаем.
Совпадение.
Директора "ЛСС Варшавская" зовут Валентин Тибериевич Чимпоакэ. Он же является директором еще одного крупного застройщика "Росрегионпроект Девелопмент", зарегистрированного все по тому же адресу по улице Морской и с точно таким же контактным телефоном. Валентин Тибериевич, кстати, утверждает, что "Росрегионпроект девелопмент" и "ЛСС Варшавская" не связаны между собой".
Росрегионпроекту досталась не менее значимая территория бывшего грузового двора станции Московская-Товарная — 21га земли, на котором, согласно проекту, будет построен жилой и торговый комплекс. Судя по информации в открытых источниках, участок перейдет в собственность ООО "Росрегионпроект Девелопмент" на условиях мены. В 2008 году компания, созданная около 3х лет назад и не имеющая проектов до Московской-Товарной, заявила о своем намерении вложить $1.5-$2 млрд в этот проект.
Чимпоакэ активно отрицает аффиляцию обеих вышеназванных контор с Андреем Якуниным. На самом деле Валентин Тибериевич лукавит. Согласно исторической справке ЕГРЮЛ, кипрский оффшор ROSREGIONPROJECT Ltd (владеет 80% акций ООО "Росрегионпроект Девелопмент"), в 2006 году полностью владел ООО «Региональная Гостиничная Сеть» Андрея Якунина.
Другие 20% ООО "Росрегионпроект Девелопмент" сегодня принадлежат кипрской конторе LONGSOUND INVESTMENTS Ltd. Она, в свою очередь, на четверть принадлежит, предположительно, Лихтенштейнской Investport Holdings Foundation. Последнюю, нужно обязательно запомнить и не забывать до прочтения истории о морском порте Усть-Луга.
Еще одно пополнение в копилку "случайных совпадений" — кипрский ROSREGIONPROJECT Ltd на 55% принадлежит панамскому оффшору RHODIA ENTERPRISES Ltd. Панама страна небольшая, и, так уж получилось, что директор и управляющая компания RHODIA совпадает с директором и управляющей компанией компании DIAMONDROCK inc, на которую зарегистрирован дом в Лондоне по адресу 88 West Heath Road, стоящий 4,5 миллиона фунтов, который Андрей Якунин указывает как место своего постоянного проживания.
Занятно, да? Что ни возьми патриота и борца с тлетворным влиянием Запада, так его сынулька живёт в Лондоне в доме за 4,5 миллиона фунтов.
Усть-Луга
Вот и дошла очередь до рассказа о морском порте Усть-Луга.
Масштабное строительство в Ленинградкой области ведется с 2000 года в рамках государственно-частного партнерства. На основании контракта с Министерством Транспорта, государственным заказчиком, компания ОАО "Компания "Усть-Луга" является инициатором и застройщиком этого объекта. На сайте компании можно подробно ознакомиться с планами по созданию пяти взаимосвязанных кластеров: транспортно-логистического, промышленного, сити-кластера, рекреационного и агропромышленного.
У "Компания Усть-Луга", на самом деле, особая миссия. Она претворяет в жизнь самые заветные мечты и планы В.В. Путина, который развитию этого порта посвятил часть своей диссертации (тема: "Стратегическое планирование воспроизводства минерально-сырьевой базы региона в условиях формирования рыночных отношений. Санкт-Петербург и Ленинградская область") еще в 1997 году.
На странице 135, в результате "всестороннего обследования побережья" и глубочайшего анализа необходимости создания Транспортно-Технологических Портовых Комплексов (ТТПК) в Лен Области, Владимир Владимирович приходит к выводу:

Теперь о том, как семья Якуниных осуществляет мечты Президента.
- Сам Владимир Иванович Якунин до самого конца 2005 года был Председателем совета директоров "Компании Усть-Луга". Однако, как очень точно указано в пресс-релизе компании, "уйдя с поста Председателя Совета директоров, Владимир Якунин не уходит из проекта". Этот же пресс-релиз напоминает читателю, что "при этом Владимир Якунин продолжает курировать проект по личному поручению Президента Российской Федерации Владимира Путина."
- Сын Владимира Ивановича, Виктор, тоже, как оказалось, работал над проектом в Усть-Луге. В списке аффилированных лиц компании ОАО "Роснефтьбункер", занимающейся строительством нефтеналивного терминала в Усть-Луге, Виктор Владимирович значится членом совета директоров до марта 2012 года. Владельцем же ОАО "Роснефтьбункер" согласно Росстат является кипрский "Кейпфар Лимитед". Этот оффшор входит в группу Gunvor. Теперь успешная карьера Виктора Якунина в Гунвор (на разных должностях около 7 лет) встает на свое место.
- Совместно владеющий с Якуниным-старшим компанией ООО "Настоящая Охота" Васильев Владимир Петрович, тоже вовлечен в строительство порта. Его компания ООО "Финпром-Инжиниринг" — подрядчик РЖД, как утверждается на их сайте, занималась оборудованием железнодорожный подходов к Усть-Луге. Кстати, дружба между Якуниным и Васильевым переросла в эффективное сотрудничество уже давно — другая компания Васильева ООО "Иннолайн" получила подряды на установку осветительного оборудования в Выборгском и Финлядских вокзалах.
- Нашлось место и для личного Советника и со-учередителя британской VIY Management Орлова и компании РВМ Капитал (инвестирует в крупные непубличные компании, работающие на российском рынке, в основном аффилированные с РЖД), где он является директором. У РВМ есть доли и в "Компании Усть-Луга" и в ОАО "ТЛК" — компании, ответственной за транспортно-логическую часть застройки порта.
На этом моменте стоит отклониться от рассуждений о мечтах Путина и вернуться к офшорной империи Владимира Якунина.
Припоминаете кипрский офшор ROSREGIONPROJECT, который застраивает территорию станции Московская-Товарная в Петербурге? Так вот, именно ее лихтенштейнскому владельцу Investport Holding Establishment (переименован с Foundation, как видно из лихтенштейнской выписки) принадлежит 15% и 23% "Компании Усть-Луга" и ОАО "ТЛК" соответственно.
Еще раз ошибся директор "Росрегионпроекта" Валентин Тибериевич Чимпоакэ – похоже, что аффиляция между его работодателем и Якуниными все-таки есть.
И еще раз стараемся и вспоминаем оффшорный QUETAR CONSULTANTS LTD, который записан на юристку-писательницу, и владеет кипрским ANTALON, от которого следы ведут к даче в Акулинино.
Открываем информационный меморандум, опубликованный "Компанией Усть-Луга", и видим там этот самый QUETAR.

Прямиком из Акулинино в Усть-Лугу.
Но на этом роль QUETAR в морском порту не заканчивается. До 2008 года им же принадлежало 25% ООО "Универсальный Погрузочный Комплекс", специализирующийся на отгрузке, хранении и приеме грузов в Усть-Луге. Другие 75%, а затем и долю QUETAR приобрела компания Владимира Лисина UCL Port B.V и владеет ей по сей день.
Прогулка по Усть-Луге

"Всесторонне обследуют побережье":

Ну и еще одно заседание (с бонусом)

Геленджик
8 ноября 2010 года учредителями ООО "Геленджикский курортный комплекс-Меридиан" ("ГКК-Меридиан") становятся милые добрые люди.
- Чемезов Станислав Сергеевич (сын Сергея Чемезова, генерального директора госкорпорации "Ростех")
- Артяков Дмитрий Владимирович (сын Владимира Артякова, зама Чемезова, бывшего губернатора Самарской области)
- Болотова Майя Николаевна (дочь Николая Токарева, председателя правления и президента ОАО "Транснефть")
- Якунина Наталья Викторовна (жена Владимира Якунина, президента ОАО "РЖД")
Юридический адрес фирмы: Краснодарский край, г. Геленджик, ул. Магнолия, д. 7 (вот на карте).
На данном участке располагаются жилые здания, все они принадлежат "ГКК-Меридиан".

Менее двух недель назад, 3 июля, когда это расследование уже велось, Наталья Якунина вышла из состава учредителей "ГКК-Меридиан", зато туда попал Чернышов Владимир Валерьевич, Старший советник Президента ОАО "РЖД".
Давайте переместимся от коттеджей на 100 метров. Здесь мы видим причал

Причал принадлежит ООО "Лонч", который, согласно выписке из реестра юридический лиц, принадлежит кипрской компании Скарпело Инвестментс Лимитед. Сам же SKARPELO INVESTMENTS LIMITED принадлежит панамскому оффшору SKIRON HOLDINGS S.A. Да-да, это тот самый Скирон, которому в конечном итоге принадлежит дворец Якунина в Акулинино. ООО "ГКК-Меридиан" и ООО "Лонч" возглавляет один и тот же человек — Анженко Александр Иванович.
Но это не все, что связывает описанную выше геленджикскую недвижимость и подмосковное Акулинино. На самом деле Чемезов, Токарев, Артяков и, само собой, Якунин, которые записали свое геленджикское жилье на родственников, все вместе проживают в Акулинино.
Застройка причала велась противозаконно — без разрешения на строительство и наличия необходимых справок. Строительство причала производилось с применением буровых установок и другой тяжелой техники. Азово-Черноморская межрайонная природоохранная прокуратура обращалась в суды нескольких инстанций, но суд постановил, что нарушение малозначительно и ответственность "ограничилась устным замечанием". Еще одна апелляция природоохранной прокуратуры не была удовлетворена из-за истечение срока давности.
Вот так можно построить 40-метровый причал на набережной в центре курортного города без утомительной бумажной волокиты и градостроительных инстанций. Построил и все.
На этом месте вы, наверняка, говорите : ХВАТИТ, Я УЖЕ БОЛЬШЕ НИЧЕГО НЕ ПОНИМАЮ.
Представляете, каково было нам в этом разбираться?
Сразу говорю: вся указанная информация и все выписки из реестров получены из открытых источников.
Вы можете сами это всё проверить и получить то же самое.
Разве только к некоторым платным информационным базам придётся подключиться.
Мы продолжаем исследовать бизнес-империю жулика Якунина. Фронт работ огромен.
Если наш ФБК - некоммерческая организация, не обладающая никакими полномочиями смогла раскрыть все эти схемы за несколько недель, можно только мечтательно вздохнуть, подумав о том, что же могут сделать структуры с полномочиями.
Однако, мечтать не будем. Структуры с полномочиями: ФСБ, МВД, СК, обслуживают интересы этой мафии и кормятся с её руки, в перерывах распевая песню "офицеры-офицеры-ваше-сердце-под-прицелом" и поднимая тосты за "честь и патриотизм".
Поэтому, будем рассчитывать на себя и на вашу помощь.
Структуры Якунина слишком большие, чтобы наладить полную секретность.
Наверняка многие что-то знают, слышали, имеют какие-то документы.
Если вам есть, что рассказать нам, обязательно пишите на [email protected]
Любые крупицы информации нам помогут.
Теперь переходим к традиционной и обязательной части программы.
Мы не просто разоблачаем коррупцию, мы требуем формальных и юридических последствий для коррупционеров.
Нам очевидно, что Якунин должен быть немедленно отправлен в отставку, а коррупционная деятельность его семьи должна быть публично расследована.
Мы призываем всем оказывать давление на власть с этой целью и распространять информацию и оффшорной империи Якунина.
Что уже сделал Фонд. Наши заявления:
В Генпрокуратуру https://docs.google.com/file/d/0B_VQeHLcziV_R3ktWlRSdHZNb2s/edit?usp=sharing
В СК https://docs.google.com/file/d/0B_VQeHLcziV_Z3k1RWdlSXJ5UWc/edit?usp=sharing
В ФСБ https://docs.google.com/file/d/0B_VQeHLcziV_ZnUtaTlmclhHQTA/edit?usp=sharing
Президенту https://docs.google.com/file/d/0B_VQeHLcziV_SVFxMlczcGVxVUk/edit?usp=sharing
Одному микроблогеру, ой, то есть, ПРЕДСЕДАТЕЛЮ ПРАВИТЕЛЬСТВА https://docs.google.com/file/d/0B_VQeHLcziV_OXdSdXJEbUVCelU/edit?usp=sharing
В ОНФ. Это моё любимое, ведь "народный" "фронт" так патриотично настроен и так активно "отстаивает" "интересы" России"https://docs.google.com/file/d/0B_VQeHLcziV_MXNQLXpKVEZwVlU/edit?usp=sharing
Во все парламентские фракции ГосДумы. Вопрос-то политический. Посмотрим, какие меры они готовы будут предпринять:
ЕР https://docs.google.com/file/d/0B_VQeHLcziV_OEgwMzg3WEZ3NFE/edit?usp=sharing
КПРФ https://docs.google.com/file/d/0B_VQeHLcziV_RTNiU0FMSUxKdUE/edit?usp=sharing
СР https://docs.google.com/file/d/0B_VQeHLcziV_MFFLRnNRcGhZbzg/edit?usp=sharing
ЛДПР https://docs.google.com/file/d/0B_VQeHLcziV_SGF4TkF6elVZSTQ/edit?usp=sharing
Руководителю Федслужбы по надзору природопользования https://docs.google.com/file/d/0B_VQeHLcziV_dWhubDNSMWRBNWM/edit?usp=sharing
Руководителю Федслужбы кадастра и картографии https://docs.google.com/file/d/0B_VQeHLcziV_TGhuc2FLdEdHaWc/edit?usp=sharing
Отдельным письмом мы обращаемся к замечательному токарю и депутату ГосДумы Андрею Трапезникову, который так убедительно обращался и обращается к рабочим УралВагонЗавода и вообще всем рабочим по стране, рассказывая про зажравшихся жирных котов и необходимость патриотизма.
Мне бы очень хотелось узнать позицию рабочих заводов о ситуации с оффшорами Якунина.
Ждем ответа от депутата Трапезникова.
Вск наши заявления собраны в одной папке "Старик Якунин".
Какая помощь нам нужна от вас:
1. Как обычно. Заходим сюда http://www.sledcom.ru/internet-reception/
Отправляем это заявление:
https://docs.google.com/document/d/1wqN4RP2mjGdAHHNTp9t21sviIbdyxxYcogshiEBWhQQ/edit?usp=sharing
Заходим сюда http://letters.kremlin.ru/send
И ставим перед нашим боссом мафии вопрос о том, признаёт ли он себя боссом мафии:
https://docs.google.com/document/d/1jbVDmVWSFEJiggLw6QnSIekkWz6mFK-ZdY7IiuvElHM/edit?usp=sharing
2. Распространение информации.
Это самое важное. Мы должны сделать так, чтобы, несмотря на гробовое молчание зомбоящика, несколько миллионов человек в стране знали про делишки Якунина и то, что Путин крышует его (если конечно мы не увидим отставки и расследования).
Прошу помочь с распространением этого поста везде, где только можно.
Блоги, соцсети, твиттер, местные форумы и тд.
Имейлы и смски друзьям.
Это займёт у вас секунды, а для нас принципиально важно.
Мы сделаем специальную газету и распространим её по нашей схеме.
Я договорился о сотрудничестве с Межрегиональным профсоюзом железнодорожников, они распространят эту информацию по своим сетям и в своей газете.
Когда сделаем печатные агитматериалы, с вашей помощью организуем рейды по вокзалам и вручим листовки сотрудникам РДЖ. В первую очередь проводникам. Им будет что обсудить с пассажирами поездов дальнего следования.
Ну и всякие подобные штуки сделаем.
Пропагандистская работа здесь будет действовать отлично. С РДЖ сталкивались абсолютно все. Любой, кто видел эти вокзалы, туалеты, спал на влажном постельном белье и видит рядом с домом полуразрушенное ведомственное жд здание, с оргомным удовольствием ознакомится с информацией о сияющей империи семьи миллиардеров Якуниных.
Подключайтесь.
Как уже писал выше: ЭТО ТОЛЬКО ОЧЕНЬ МАЛАЯ ЧАСТЬ.
Если есть какая-то дополнительная информация, присылайте: [email protected]
Очень приветствуем усилия любых журналистов-расследователей, которые начнут раскручивать куски этой схемы и развивать её.
Короче, поднимайся народ на борьбу с мафией. Каждый из нас может сделать что-то полезное для того, чтобы эти ребята чуть менее комфортно чувствовали себя в своих шубохранилищах.
Заранее большое спасибо всем, кто примет участие. Равнодушным быть нельзя.
Будем оперативно информировать вас о развитии событий.
PS
Раздел благодарности: огромное спасибо сотруднику ФБК Жоре Албурову и пожелавшему сохранить инкогнито волонтёру Фонда за проделанную огромную работу. Как вы, ребята, не сошли с ума, разбирая эту схему, я не представляю.
Спасибо Любе Соболь за подготовку заявлений.
http://navalny.ru/yakunin/
Апдейт: Открытка старику Якунину
Бывший министр железных дорог КНР 60-летний Лю Чжицзюнь за получение взяток в особо крупных размерах, а также злоупотребление служебным положением приговорен к высшей мере наказания. Кроме того, он лишен пожизненно политических прав, а все его имущество подлежит конфискации.


